Ir para o topo
1
Ir para o menu
2
Ir para o conteúdo
3
Ir para o rodapé
4
mt.gov.br
PT
Contatos
Menu
Lista
Todos
Credenciamento
Relacionamento com Prestador
Credenciamento
Credenciamento do Prestador
Relacionamento com Prestador
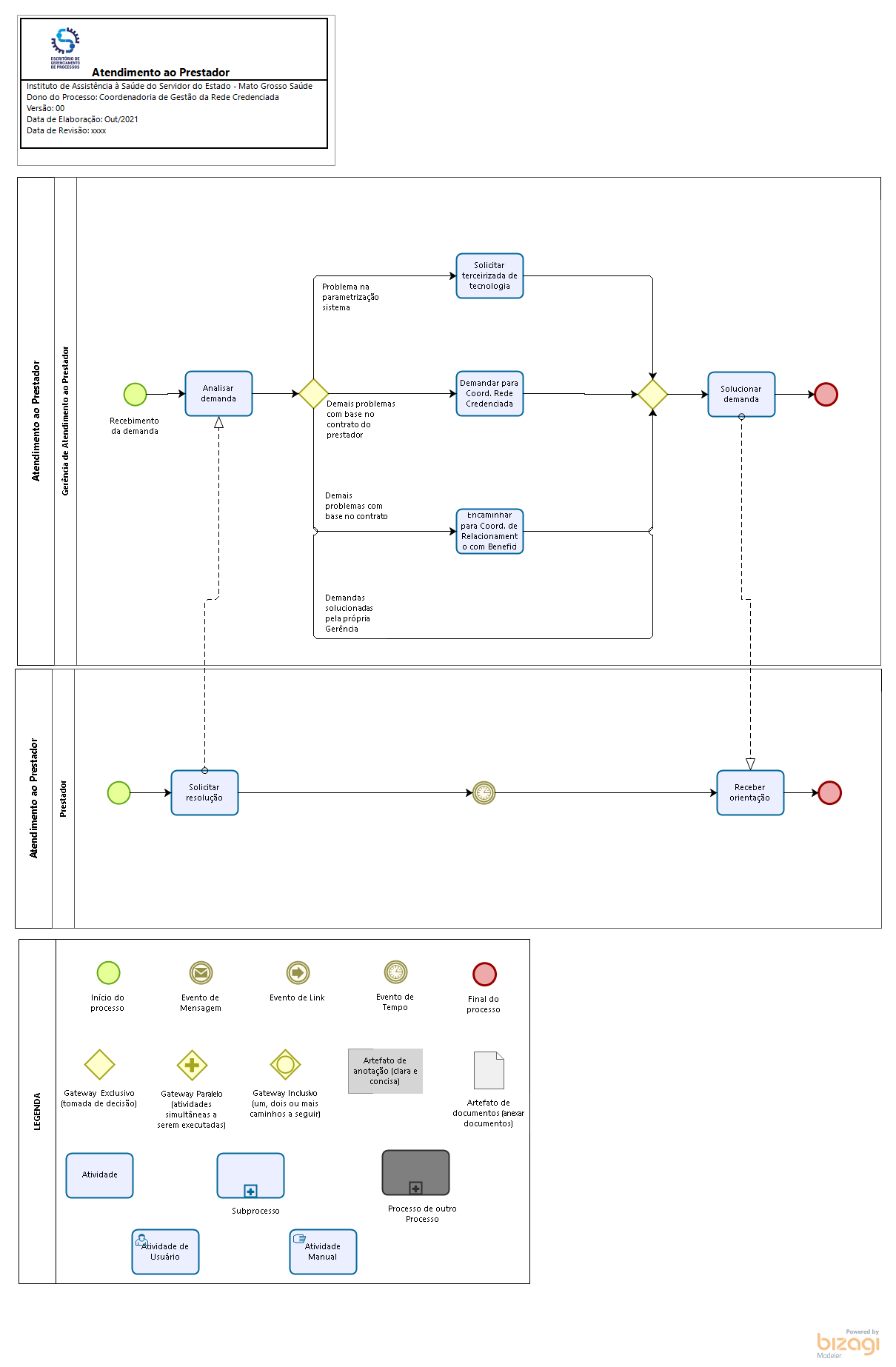
Atendimento ao Prestador
Gestão de Contas Médicas
Atenção
×
Em construção